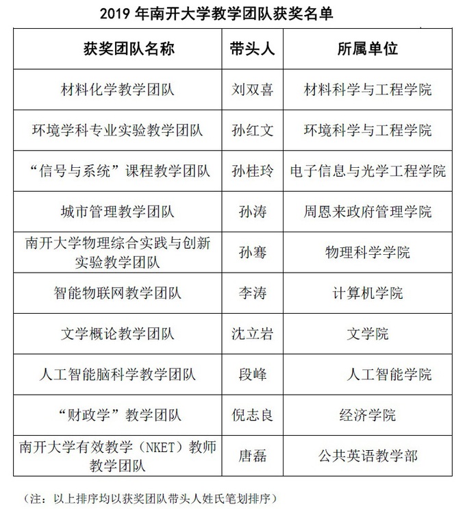
根据《市教委关于认真做好2019年天津市级教学团队和第十三届天津市高等学校教学名师奖申报工作的通知》要求,经各学院推荐,学校本科教学指导委员会评审投票,共评选出2019年beat365vip官网登录入口教学团队10个;经评审拟推荐3人参评市级“教学名师奖”,拟推荐2个教学团队参评市级教学团队。现将名单进行公示,公示期为2019年5月27日至6月2日。在此期间,如对公示人选存在异议,可采取实名方式,将意见以书面形式报送至教务处。
地址:津南校区综合业务西楼251
联系人:刘妍
电话:85358150
教务处
2019年5月27日

